“九游j9官网入口(中国)官方网站智慧工程大众创业万众创新示范基地”被认定为吉林省第三批大众创业万众创新示范基地
文章来源:科学研究处 作者:周卉聪 发布日期:2019年07月25日
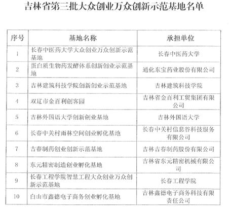
近日,省发展改革委、省教育厅、省科技厅、省工信厅、省人力资源社会保障厅公布了《九游j9官网入口(中国)官方网站认定吉林省第三批大众创业万众创新示范基地的通知》,“九游j9官网入口(中国)官方网站智慧工程大众创业万众创新示范基地”被认定为吉林省第三批大众创业万众创新示范基地,这是我校首个获省发展改革委认定的省级双创示范基地。

上一条:九游j9官网入口(中国)官方网站开展2020年吉林省科技计划项目及2020年吉林省发改委项目申报辅导工作
下一条:九游j9官网入口(中国)官方网站召开科技政策宣讲会



官方公众号
官方微博
普通高考招生